Gestion électronique des enregistrements de lots

Gestion électronique des enregistrements de lots

Production zéro défaut, zéro papier

Pour assurer la conformité aux exigences réglementaires, les fabricants de produits pharmaceutiques doivent documenter les procédures manuelles et automatisées tout au long du processus de production. Cette activité prend du temps, génère des erreurs et retarde souvent la libération des lots.

Avec la gestion des enregistrements de lots électroniques DeltaV MES, vous pouvez réduire considérablement la durée des cycles de production, tout en améliorant la qualité et la précision de l’enregistrement des lots.

En savoir plus
Cliquez pour continuer la lecture Production zéro défaut, zéro papier
Fabrication de médicaments

Fonctionnement

Qualité irréprochable

Bénéficiez d'une visibilité en temps réel sur les ordres de fabrication grâce à un environnement intégré de fabrication et d'administration. Syncade procède automatiquement à la collecte des données en vue de garantir leur intégrité, tandis que les procédures électroniques embarquées veillent à la cohérence de l'ensemble des opérations.

Gestion par exception

Vous pouvez identifier et régler les problèmes d'écart susceptibles d'affecter la qualité des produits. Vous avez la possibilité d'utiliser le marquage des exceptions ou écarts pour orienter la procédure à appliquer pour le contrôle de la qualité. Il vous suffit ensuite de prendre des mesures pour réduire de manière significative la durée de la phase de contrôle.

Durée des cycles

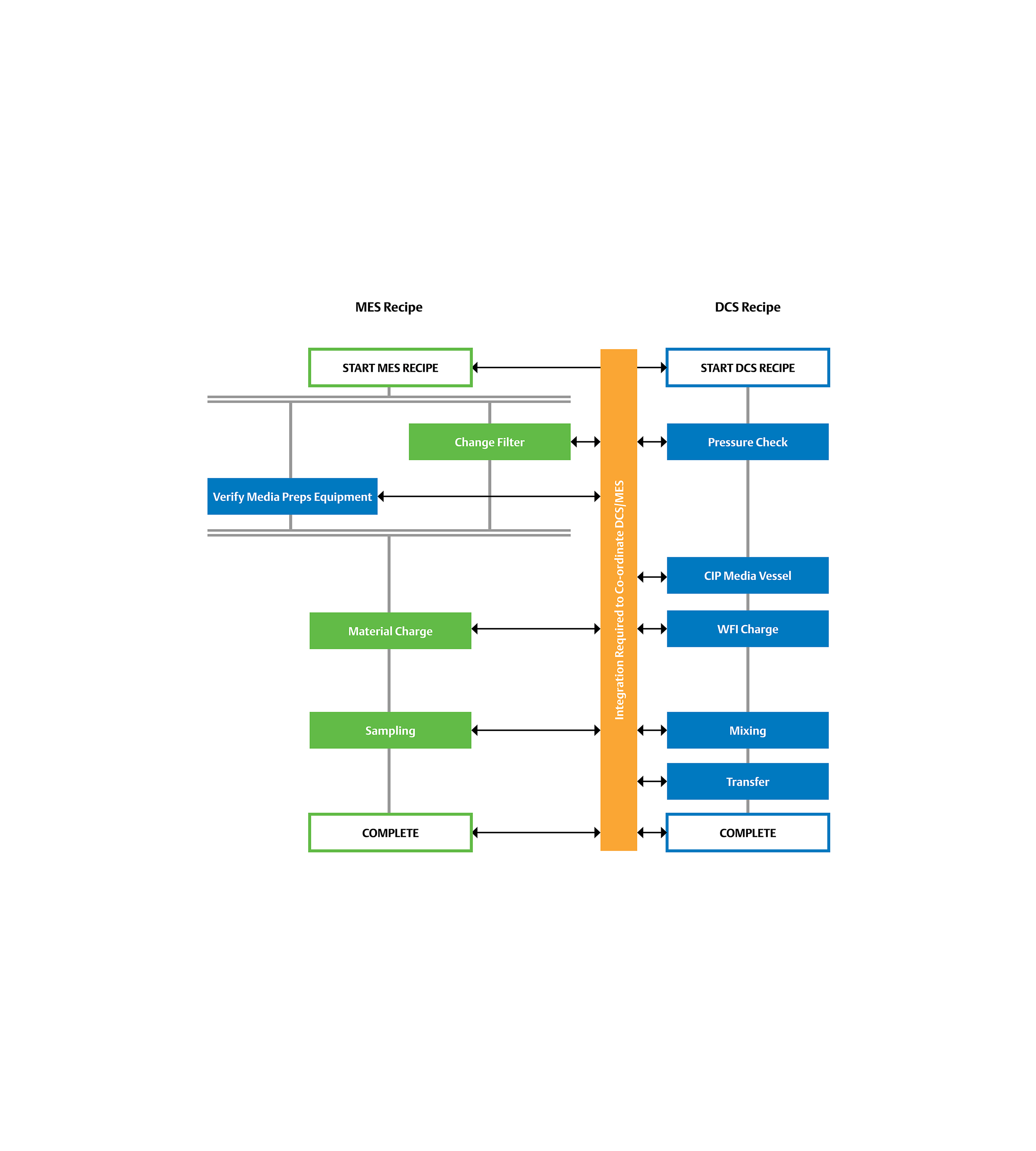
Élaborez un ensemble avec un système d'exécution de la production et un système de contrôle-commande afin de créer un environnement unique et parfaitement intégré pour l'exécution des recettes. Une recette entièrement intégrée facilite les tests, réduit la maintenance des interfaces de système et diminue le coût total de possession.

Produits





Activez JavaScript pour utiliser ce site Web.