Improve Separation, Throughput, and Reduce Energy with Advanced Solutions

Feed variability, temperature changes, and pressure fluctuations can upset distillation processes, resulting in off-spec product and shutdowns. Emerson’s distillation solutions keep products on-spec with advanced sensors, transmitters, and process control technology providing predictive diagnostics and optimized process control for a more profitable and energy efficient distillation operation.

Read More...
Click to continue reading Improve Separation, Throughput, and Reduce Energy with Advanced Solutions

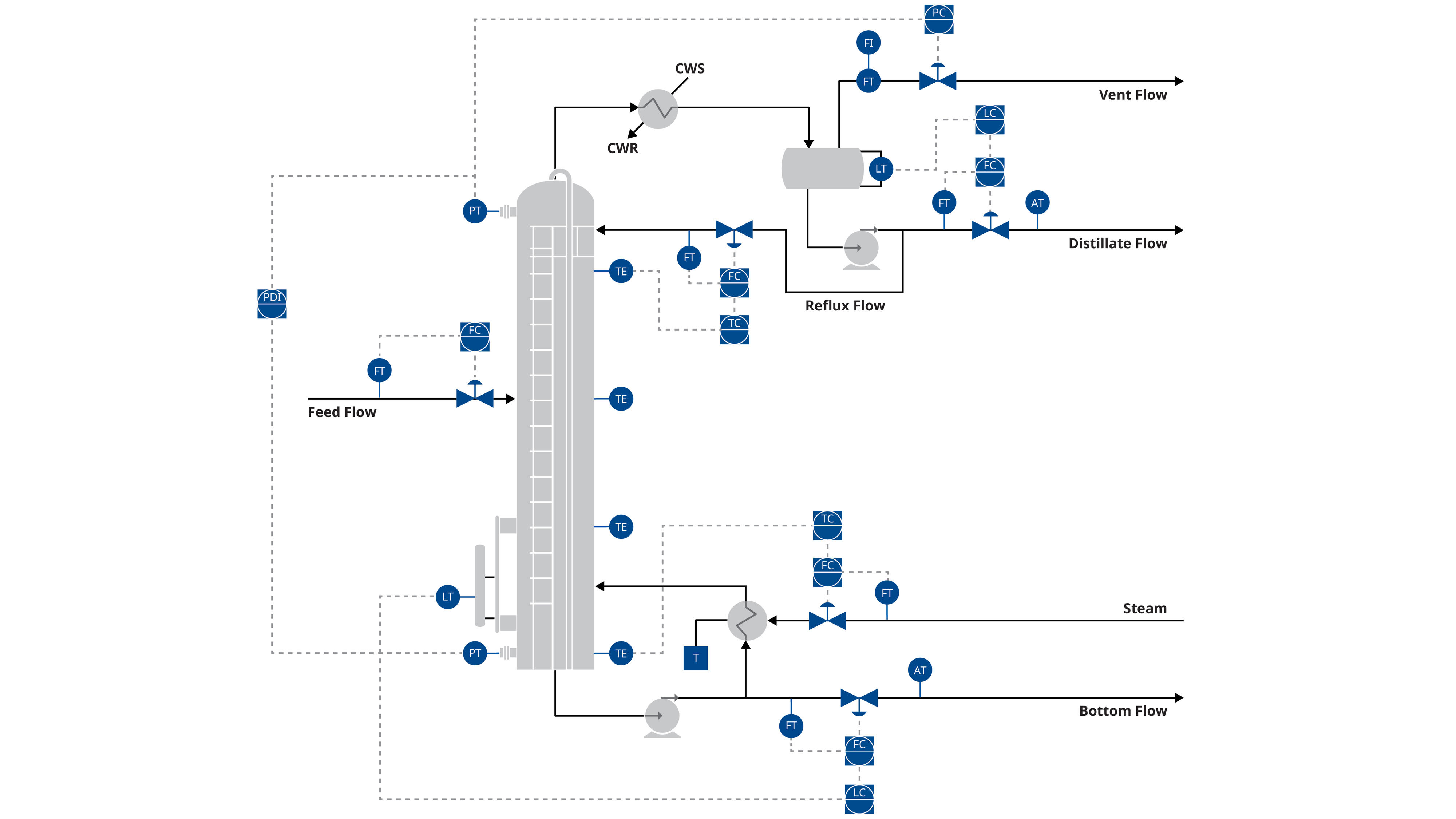
Solutions in Action: Critical Distillation Data Through Strategic Instrumentation

Frequently Asked Questions about Distillation Columns

Tower operation often seems highly unstable. How do we gain better control?
When using DP for bottom level, how can we avoid problems of long impulse lines for the upper pressure measurement point?
How can we add more temperature measurement points without all the expensive cabling?
How do we avoid tray flooding?
Read More...
Click to continue reading Frequently Asked Questions about Distillation Columns
Please enable JavaScript to use this website.