Mejore la separación, el rendimiento y la reducción de energía con soluciones avanzadas.

La variabilidad del suministro, los cambios de temperatura y las fluctuaciones en la presión pueden alterar los procesos de destilación, lo que resulta en paradas y productos fuera de especificación. Las soluciones de destilación de Emerson mantienen las especificaciones de los productos con sensores avanzados, transmisores y tecnología de control de procesos para ofrecer diagnósticos predictivos y un control de procesos optimizado para una operación de destilación más rentable y eficiente desde el punto de vista energético.

Ver más...
Haga clic para continuar leyendo Mejore la separación, el rendimiento y la reducción de energía con soluciones avanzadas.

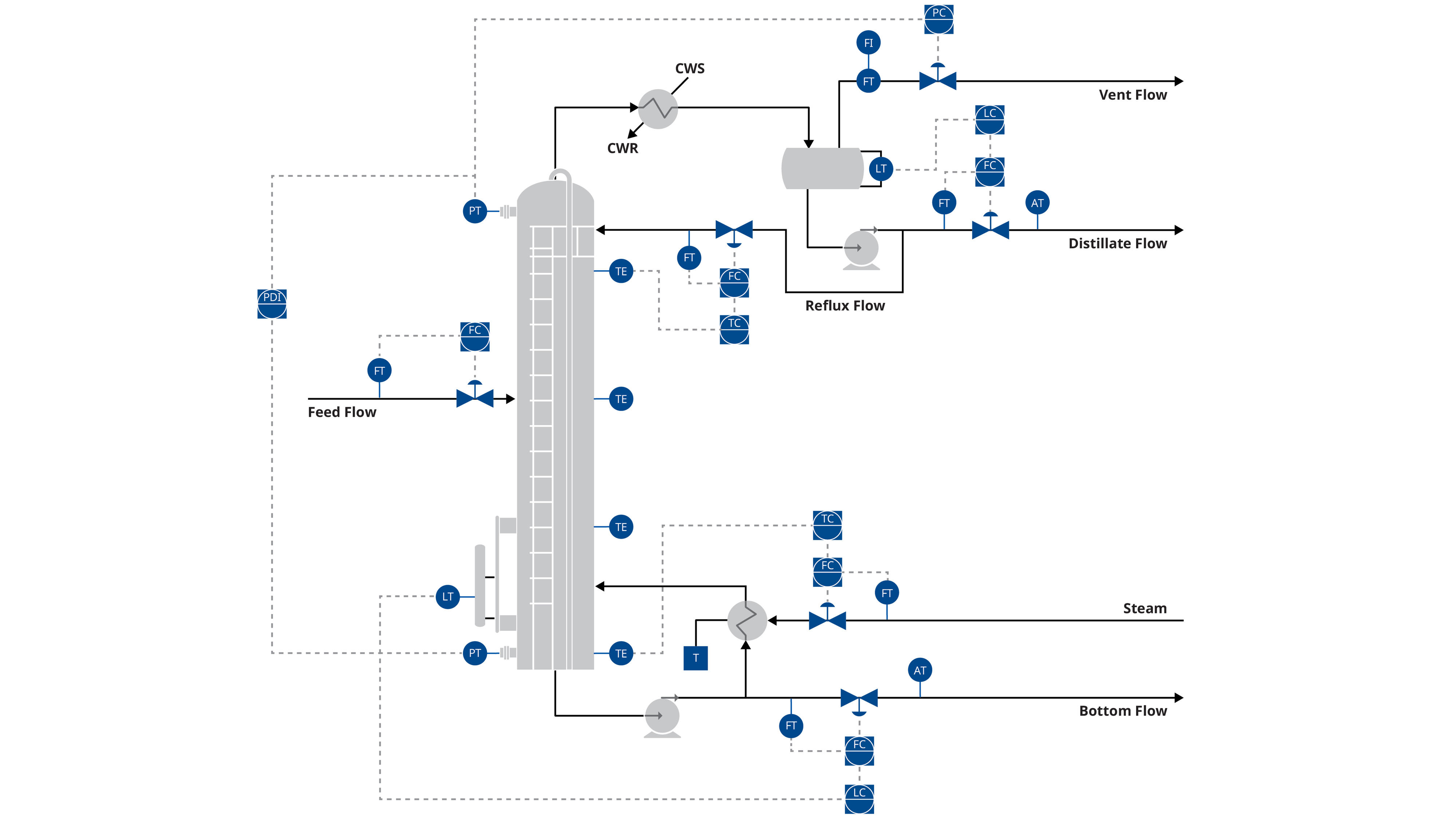
Soluciones en acción: Datos de destilación crítica por medio de la instrumentación estratégica

Preguntas frecuentes sobre las columnas de destilación

El funcionamiento de una torre a menudo parece muy inestable. ¿Cómo logramos un mejor control?
Cuando se utiliza DP para el nivel inferior, ¿cómo podemos evitar los problemas de las líneas de impulso de gran longitud para el punto de medición de presión superior?
¿Cómo podemos añadir más puntos de medición de la temperatura sin el cableado costoso?
¿Cómo evitamos que se inunden las bandejas?
Ver más...
Haga clic para continuar leyendo Preguntas frecuentes sobre las columnas de destilación
Habilite JavaScript para usar este sitio web.