Mit fortschrittlichen Lösungen die Trennung und den Durchsatz verbessern und den Energieaufwand reduzieren
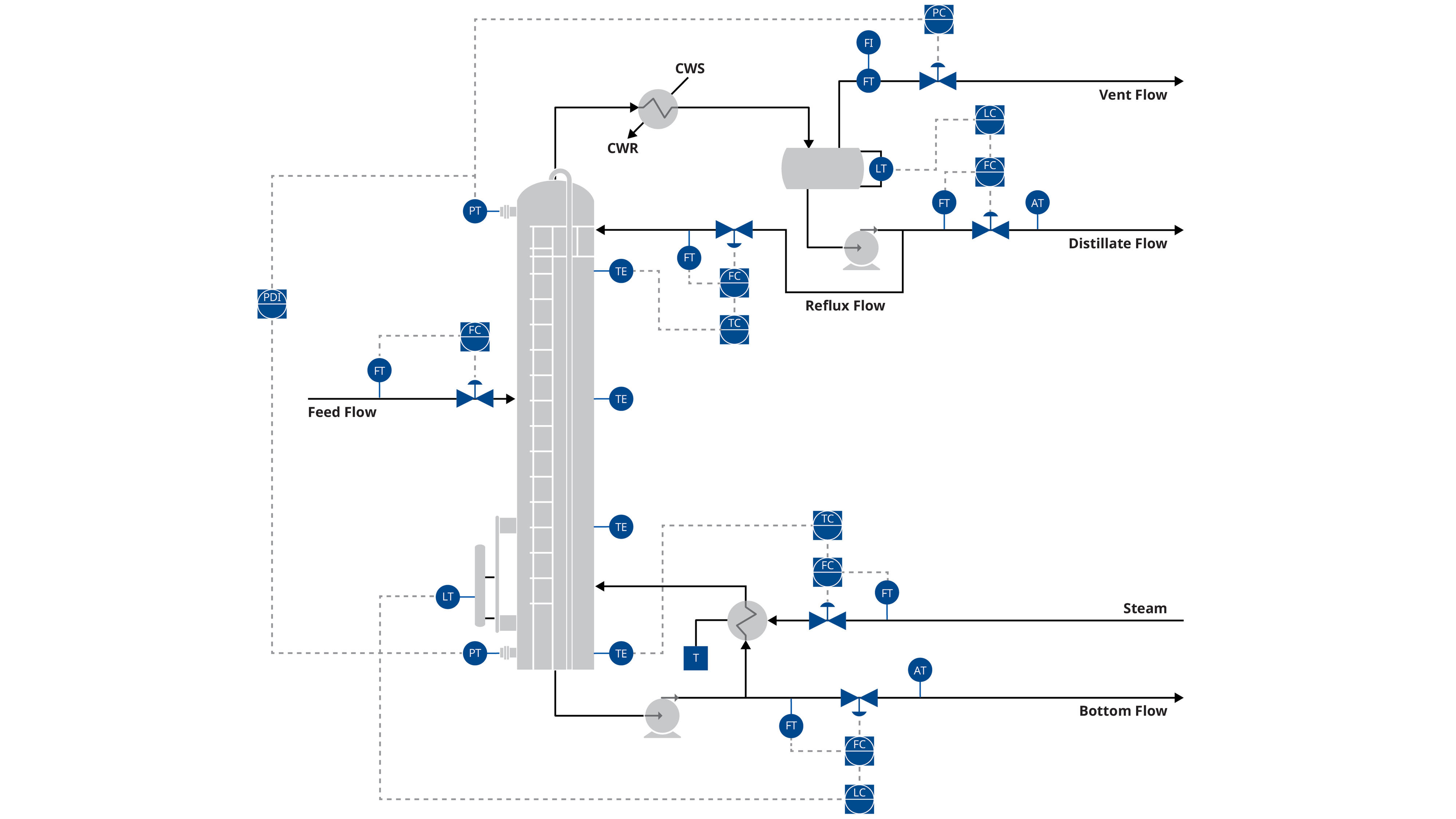
Zufuhrvariabilität, Temperaturänderungen und Druckschwankungen können das Destillationsverfahren stören sowie Ausschuss und Abschaltungen verursachen. Die Destillationslösungen von Emerson sorgen dafür, dass Ihr Produkt mithilfe von fortschrittlichen Sensoren, Messumformern und Technologie für die Prozesssteuerung spezifikationsgemäß hergestellt wird. Die Lösungen umfassen vorausschauende Diagnosefunktionen und eine optimierte Prozesssteuerung, die einen gewinnbringenderen und energieeffizienteren Destillationsbetrieb ermöglichen.