Mit fortschrittlichen Lösungen die Trennung und den Durchsatz verbessern und den Energieaufwand reduzieren

Zufuhrvariabilität, Temperaturänderungen und Druckschwankungen können das Destillationsverfahren stören sowie Ausschuss und Abschaltungen verursachen. Die Destillationslösungen von Emerson sorgen dafür, dass Ihr Produkt mithilfe von fortschrittlichen Sensoren, Messumformern und Technologie für die Prozesssteuerung spezifikationsgemäß hergestellt wird. Die Lösungen umfassen vorausschauende Diagnosefunktionen und eine optimierte Prozesssteuerung, die einen gewinnbringenderen und energieeffizienteren Destillationsbetrieb ermöglichen.

Hier erfahren Sie mehr ...
Klicken Sie hier, um mit dem Lesen fortzufahren. Mit fortschrittlichen Lösungen die Trennung und den Durchsatz verbessern und den Energieaufwand reduzieren

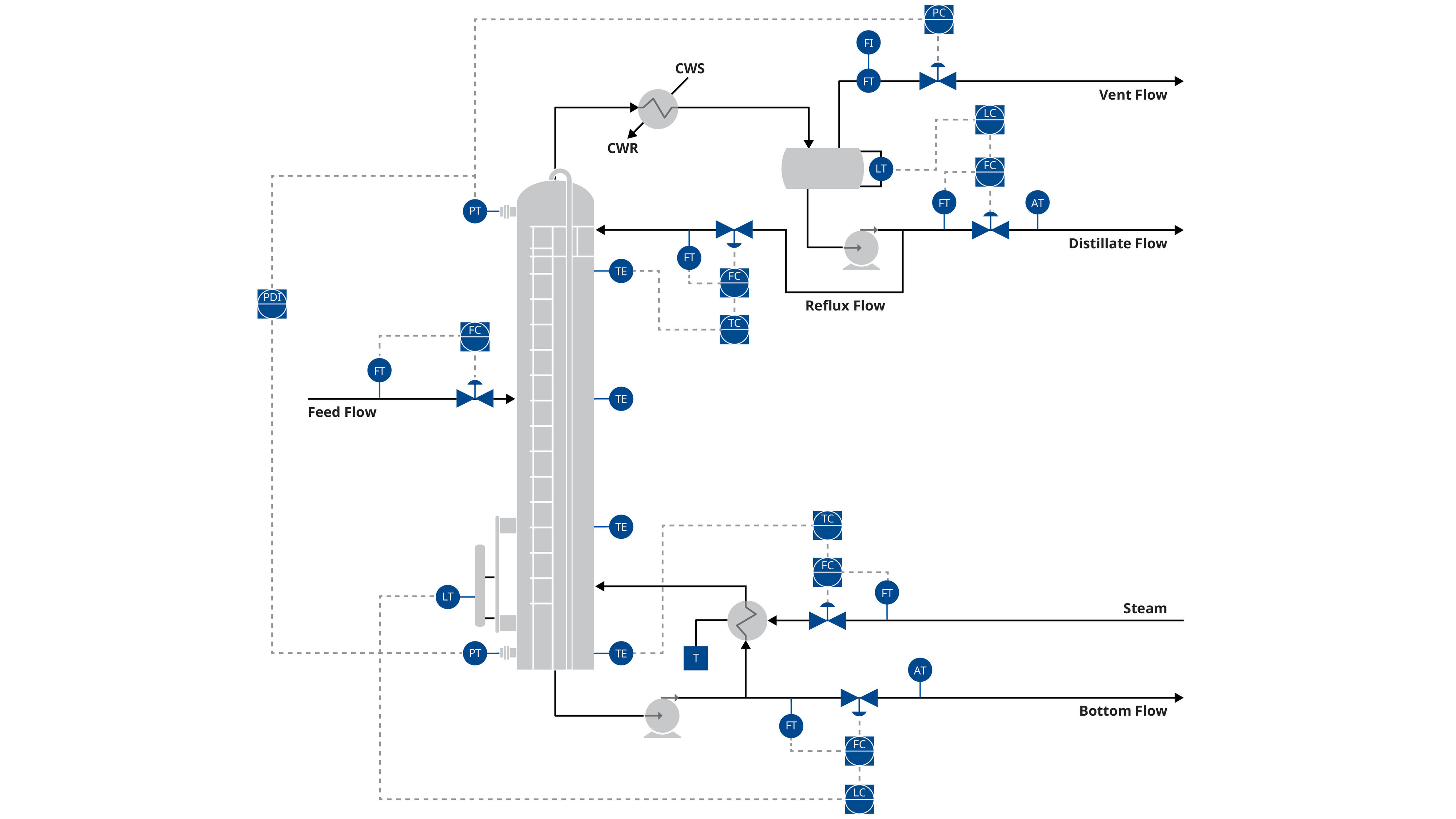
Lösungen in Aktion: kritische Destillationsdaten dank strategischer Instrumentierung

Häufig gestellte Fragen zu Destillationskolonnen

Der Betrieb von Kolonnen scheint oft sehr instabil zu sein. Wie erlangen wir eine bessere Kontrolle?
Wie können bei der Verwendung von Differenzdruck (DP) für den unteren Füllstand Probleme mit langen Impulsleitungen für den oberen Druckmesspunkt vermieden werden?
Wie können wir ohne teure Verkabelung mehr Temperaturmesspunkte hinzufügen?
Wie können wir ein Überlaufen der Trennstufen vermeiden?
Hier erfahren Sie mehr ...
Klicken Sie hier, um mit dem Lesen fortzufahren. Häufig gestellte Fragen zu Destillationskolonnen
Bitte aktivieren Sie JavaScript für diese Webseite.