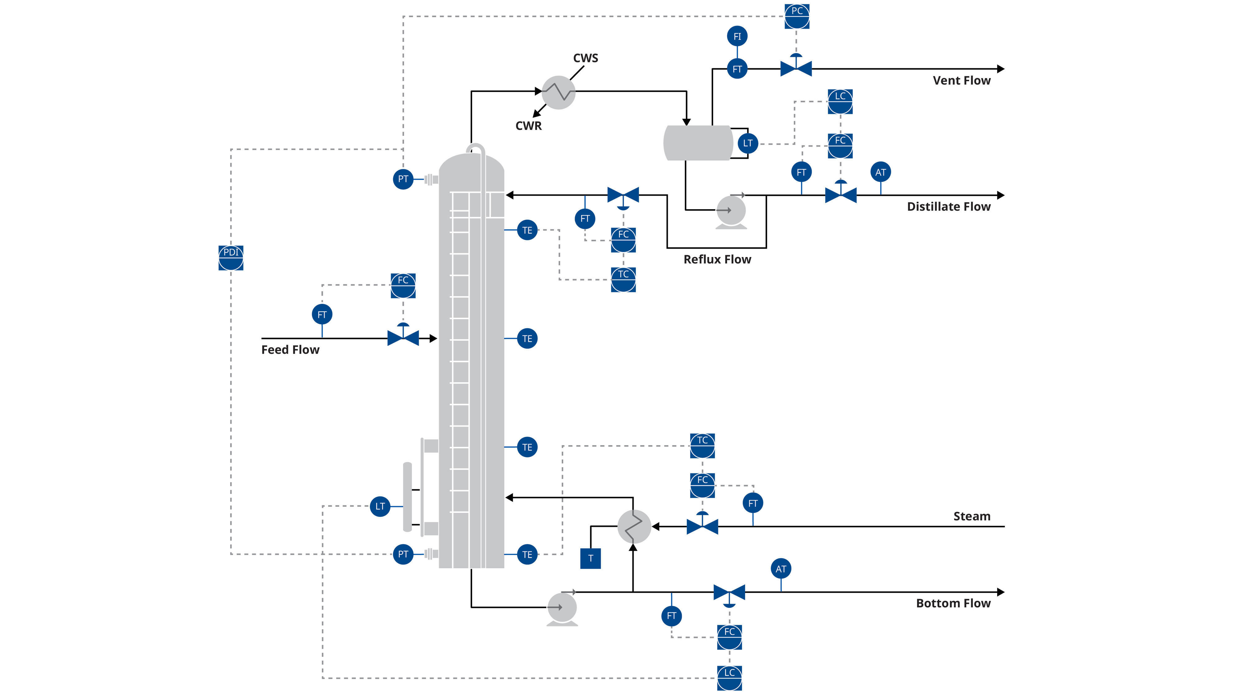
Improve Separation, Throughput, and Reduce Energy with Advanced Solutions
Feed variability, temperature changes, and pressure fluctuations can upset distillation processes, resulting in off-spec product and shutdowns. Emerson’s distillation solutions keep products on-spec with advanced sensors, transmitters, and process control technology providing predictive diagnostics and optimized process control for a more profitable and energy efficient distillation operation.