Migliorare la separazione, la produttività e ridurre l'energia con soluzioni avanzate

La variabilità dell'alimentazione, le variazioni di temperatura e le fluttuazioni di pressione possono alterare i processi di distillazione, causando prodotti fuori specifica e arresti. Le soluzioni di distillazione di Emerson mantengono i prodotti conformi alle specifiche con sensori, trasmettitori e tecnologie di controllo di processo avanzate che forniscono diagnostica predittiva e controllo di processo ottimizzato per una distillazione più proficua ed efficiente dal punto di vista energetico.

Scopri di più...
Fare clic per continuare la lettura Migliorare la separazione, la produttività e ridurre l'energia con soluzioni avanzate

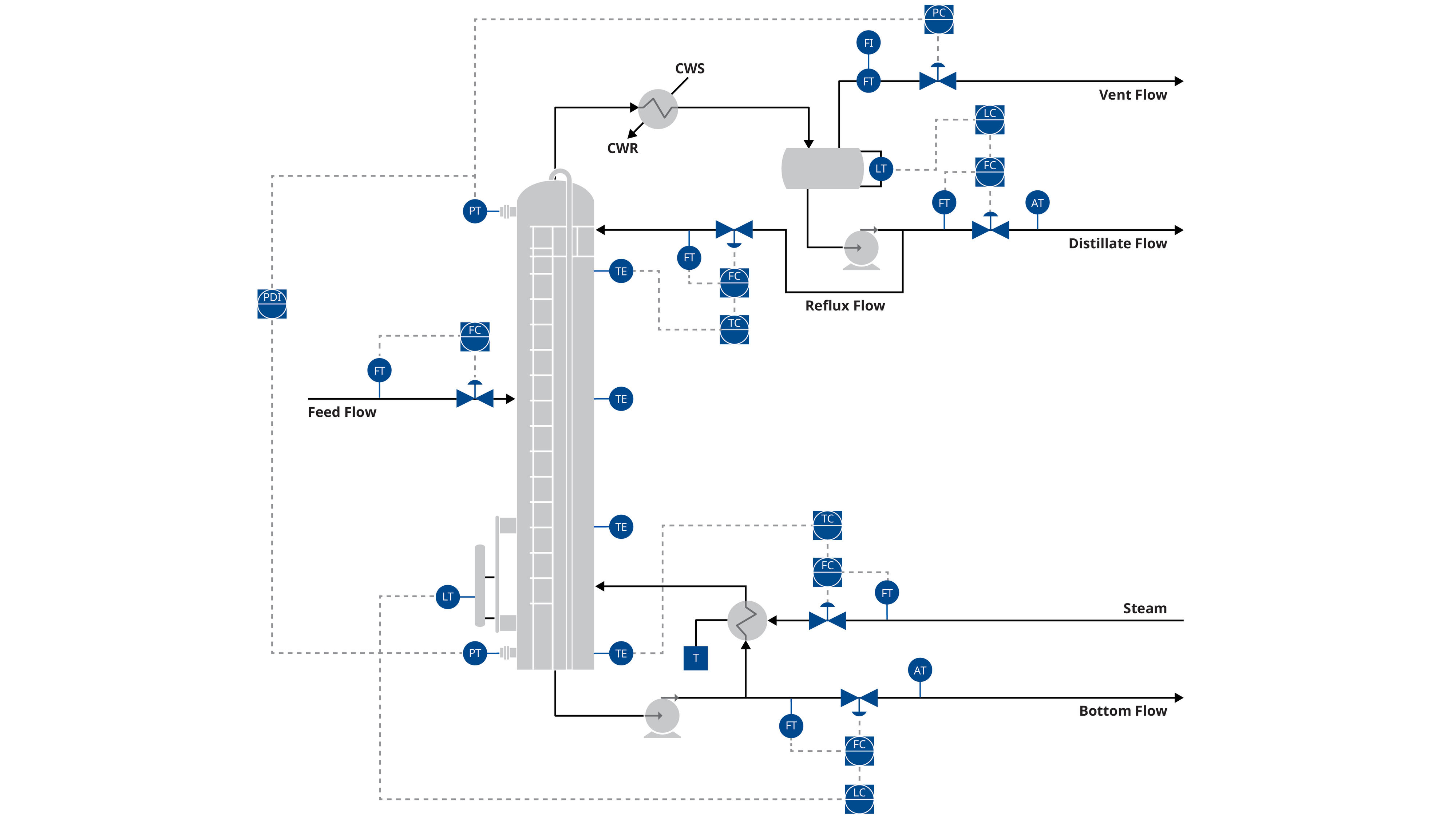
Soluzioni in azione: Dati critici di distillazione attraverso una strumentazione strategica

Domande frequenti sulle colonne di distillazione

Il funzionamento della torre sembra spesso altamente instabile. Come possiamo ottenere un migliore controllo?
Quando si utilizza il DP per il livello inferiore, come si possono evitare problemi di lunghe linee di impulso per il punto di misura della pressione superiore?
Come possiamo aggiungere altri punti di misura della temperatura senza dover ricorrere a un costoso cablaggio?
Come evitare l'allagamento delle vasche?
Scopri di più...
Fare clic per continuare la lettura Domande frequenti sulle colonne di distillazione
Abilitare JavaScript per utilizzare questo sito Web.